山东新业控股集团

金融知识普及月 |私募股权基金管理人登记的10个合规要点

发表时间:2022-09-07 13:39作者:赵铭宗  徐一帆   冯哲豪

文章来源:通力律师(微信公众号ID:LlinksLaw)

作者: 通力律师事务所   赵铭宗 | 徐一帆 | 冯哲豪

中国证券投资基金业协会(“中基协”或“协会”)于2022年6月2日发布《关于私募基金管理人登记备案工作相关事宜的通知》(中基协字[2022]203号)(“最新通知”), 其中针对私募股权、创业投资基金类别: (1)就该类基金的备案, 以通知附件形式发布了《私募股权、创业投资基金备案关注要点》, 系基于2019年版《私募投资基金备案须知》、2020年版《私募投资基金备案申请材料清单》等, 对中基协在审核该类基金备案时的一些关注要点进行了说明, 并自最新通知发布之日起施行; 及(2)就该类基金的管理人登记, 也以通知附件形式发布了《私募股权、创业投资基金管理人登记申请材料清单(2022版)》, 系对此前2020年版清单的更新, 就管理人登记需满足的条件和相关申请材料提出了最新要求, 并将自2022年9月3日起施行。本所就上述两项内容, 分两期文章进行法律评述, 本文为其二: “私募股权管理人登记篇”。前一期“私募股权基金备案篇”可点击此处查阅。

就私募股权、创业投资基金(合称“私募股权基金”或“基金”)之基金管理人登记需满足的审核和申请材料要求, 中基协曾于2020年2月28日发布《关于便利申请办理私募基金管理人登记相关事宜的通知》(“《2020年中基协通知》”), 在《中国证券投资基金业协会私募基金管理人登记须知(2018年12月更新)》(“《2018年登记须知》”)以及中基协对管理人登记的审核实践基础上, 公示了《非证券类私募基金管理人登记申请材料清单》(“《2020版登记材料清单》”)。

此次最新通知所附《私募股权、创业投资基金管理人登记申请材料清单(2022版)》(“《2022版登记材料清单》”), 系对《2020版登记材料清单》的更新, 以进一步体现中基协对管理人登记审核工作应“公开透明、一单尽列、单外无单”的监管理念。

以下是我们对《2022版登记材料清单》的梳理和提示, 并特别就此次清单较前一次清单有重要更新的部分内容, 以对比表格和加粗形式进行体现, 可供各拟申请私募股权基金管理人登记的市场主体参考。囿于篇幅, 本文并未完整抄录《2022版登记材料清单》, 清单完整版可通过点击本文文末“阅读原文”获取。
一、《2022版登记材料清单》中重点内容梳理和提示

(一) 机构基本信息

  • 登记承诺函(必填)

图片

通力提示:

(1) 关于冲突业务、利益输送和合规连带责任承诺要求: 根据中基协此前2016年5月27日发布的《私募基金登记备案常见问题解答》、《2018年登记须知》, 私募基金管理人申请机构及其主要出资人、实控人不得从事民间借贷、小额理财、P2P、房地产开发等冲突业务, 但仍允许申请机构除其主要出资人、实控人以外的关联方从事冲突业务。《2020版登记材料清单》中原本要求在关联方从事冲突业务的情况下, 由申请机构及从事冲突业务的关联方共同出具不存在利益输送的承诺函。而此次更新的清单中则直接将此项监管要求落实到登记承诺函模板中, 要求申请机构、实控人明确承诺, 申请机构不涉及冲突业务且与冲突业务关联方不进行直接或间接形式利益输送的承诺, 但不再明确要求关联方也需要出具承诺函。
此外, 《2020版登记材料清单》中原本要求申请机构的实控人及关联私募基金管理人分别出具承诺函, 承诺如该申请机构“展业中出现违法违规情形, 应当承担相应的合规连带责任和自律处分后果”, 而此次更新后调整为仅要求实控人对其自身和及其控制的已登记关联私募基金管理人作出承诺, 而不再明确要求关联私募基金管理人也要单独出具上述承诺函。
根据我们此前经验, 在一些申请机构(特别是大型集团公司旗下申请机构)涉及关联方较多的情况下, 如要求所有冲突业务关联方出具相关承诺函, 管理人登记时材料准备的工作量将可能会很大, 且涉及到需要与关联方的其他股东进行沟通, 而如只要求申请机构、实控人单独作出承诺, 则将大大简化上述工作。当然, 上述承诺函的具体出具要求, 以及在审核实践中针对一些特定情形, 中基协是否仍会要求相应关联方也出具承诺函, 还需进一步观察中基协的后续审查实践。
(2) 实控人及第一大股东(或执行事务合伙人)的持股时间要求: 此次更新后, 如同一实控人下已有私募基金管理人的, 中基协要求申请机构的实控人及第一大股东(或执行事务合伙人)在承诺函中承诺在申请机构完成登记后, 继续持有申请机构股权及保持实际控制不少于3年。上述持股不少于3年的要求不是中基协的最新监管要求, 在此前发布的《2018年登记须知》及《2020版登记材料清单》中均已进行规定, 且实践中相关主体亦需出具包含该等内容的承诺函, 而此次则正式加入了中基协提供的承诺函模板中。
  • 实收资本/实缴出资证明(必填)
通力提示: 实收资本/实缴出资证明的申请材料要求此次未更新。提请注意, 根据《2018年登记须知》, 对申请机构在申请管理人登记时的实缴资本金具体金额没有刚性底线标准, 但需要足以覆盖申请机构一段时间的合理人工薪酬、房屋租金等日常运营开支, 确保申请机构得以正常运转。
  • 管理人的公司章程/合伙协议(必填)
  • 组织机构代码证/税务登记证/营业执照(必填)
  • 全体员工简历及社保证明(必填)
通力提示: 员工简历及社保证明的申请材料要求此次未作调整。根据《2018年登记须知》, (1)从事私募基金管理业务的工作人员需要具备与岗位要求相适应的职业操守和专业胜任能力; (2)申请机构员工总人数不应低于5人, 且一般员工不得兼职。根据一般的操作实践, 投资岗员工需要具备股权项目的相关经历(在后文高管人员所需提供材料板块亦有提及), 风控岗员工(特别是风控负责人)需要具有风控工作的相关经验。
  • 办公场地使用证明(必填)
通力提示: 办公场地使用证明的申请材料要求此次未作调整。根据《2018年登记须知》, (1)办公场所具备独立性; (2)实际经营场所和工商注册地不在同一行政区域的, 需要充分说明分离的合理性。根据一般的操作实践, 为审查具备独立性, 以往的管理人登记过程中需要上传申请机构前台的照片, 且中基协可能进一步要求上传办公场所平面图或工位照片。
  • 商业计划书(必填)
  • 拟投项目证明资料(如有)
  • 新设私募基金管理人合理性说明及集团各私募基金管理人合规风控安排(如有)

图片

通力提示: 根据《2018年登记须知》, 同一实控人再有新申请机构的, 应说明设置多个管理人的目的与合理性、业务方向区别、如何避免同业化竞争等问题。根据中基协发布《2018年登记须知》以来的操作实践, 中基协对于同一实控人旗下新申请私募基金管理人的审查通常非常谨慎。在能够充分论证必要性(如业务方向明显不同)及与实控人已有管理人各自独立性, 且相关股东和团队背景和资质优秀的情况下, 有机会申请第二家; 而申请第三家难度极大。而此次更新在《2018年登记须知》及《2020版登记材料清单》的基础上, 进一步明确需提交集团关于不同管理人之间的合规风控安排, 且中基协可通过征询、问询等方式进一步了解相关情况, 我们理解也反映了中基协对于同一实控人旗下管理人牌照数量趋于严格的监管态度。
  • 其他相关证明文件(如有)
(二) 相关制度
  • 运营风险控制制度、信息披露制度、机构内部交易记录制度、防范内幕交易、利益冲突的投资交易制度、合格投资者风险揭示制度、合格投资者内部审核流程及相关制度、私募基金宣传推介、募集相关规范制度、其他制度(如防范关联交易, 利益输送等制度)(必填)
通力提示: 管理人相关内部制度的申请材料要求此次未作调整。根据我们此前经验, 中基协在审阅相关制度时会对各制度内部及其之间逻辑勾稽关系, 以及制度与管理人自身组织架构、岗位设定和人员的匹配性等进行审查, 因此管理人需避免生搬硬套制度模板, 而应按照自身实际情况制定相应制度。
(三) 机构持牌及关联方信息
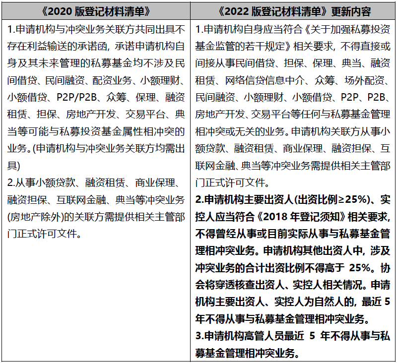
  • 冲突业务许可证明文件(如有)

图片

通力提示: 根据《2018年登记须知》, 如果申请机构的主要出资人“曾经从事过或目前仍兼营民间借贷、民间融资、融资租赁、配资业务、小额理财、小额借贷、P2P/P2B、众筹、保理、担保、房地产开发、交易平台等与私募基金业务相冲突业务的”, 则中基协明确不予办理该管理人登记, 且自该机构不予登记之日起一年内不接受办理其高管人员担任私募基金管理人高管人员、作为私募基金管理人的出资人或实控人。在《2018年登记须知》中并未对“主要出资人”进行明确定义, 结合我们的实操经验, 其范畴包括实控人、控股股东, 而对于申请机构其他股东则结合其持股比例统筹考量(通常均不允许涉及冲突业务)。《2022版登记材料清单》的此次更新在《2018年登记须知》基础上进一步明确规定了:
1. 明确界定了主要出资人系指出资比例大于等于25%的出资人;
2. 在主要出资人的基础上, 进一步明确实控人亦不得曾经从事或目前实际从事冲突业务;
3. 对于其他出资人, 涉及冲突业务的合计出资比例不得高于25%;
4. 如主要出资人、实控人为自然人的, 最近5年不得从事与私募基金管理相冲突业务;
5. 申请机构的高管人员最近5年不得从事与私募基金管理相冲突业务;
6. 中基协将穿透核查出资人、实控人相关情况。
实操中, 中基协对于申请机构及相关主体和人士的冲突业务情况核查一向较为严格, 并可能实质性影响到管理人登记, 而此次更新也是通过书面规定的方式进一步明确要求了申请机构的出资人、实控人、高管在从事冲突业务方面的审查要求以及对于管理人登记的影响。此外, 中基协此次特别强调将穿透核查出资人、实控人相关情况, 上述穿透要求在申请机构的各出资人上层结构较为复杂、分散的情况下具体如何适用, 值得进一步关注。
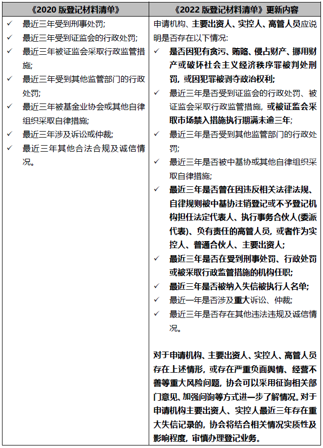
(四) 诚信信息
  • 申请机构、主要出资人、实控人、高管人员合法合规及诚信信息(必填)

图片

通力提示: 在《2020版登记材料清单》基础上, 《2022版登记材料清单》的此次更新中进一步规定了:
1. 除了申请机构之外, 明确要求说明主要出资人、实控人、高管人员是否存在合法合规及诚信问题;
2. 要求进一步说明相关主体和人士是否存在被证监会采取市场禁入措施、是否曾在被中基协注销登记或不予登记机构担任法定代表人、执行事务合伙人(委派代表)、高管或者作为实控人、普通合伙人、主要出资人的情况、被纳入失信被执行人名单的情况;
3. 明确中基协可通过征询、问询等方式进一步了解相关情况, 并且中基协也提示其将会对于主要出资人、实控人最近三年存在重大失信记录的申请机构审慎办理管理人登记。
实操中, 申请机构及相关主体和人士的诚信情况本身也是中基协重点关注的核查事项, 且虽然《2020版登记材料清单》之前并未明确要求, 律师在对申请机构进行尽职调查过程中也通常会对主要出资人、实控人和高管人员的诚信情况进行一定程度的核查和披露。此次更新中, 中基协将对于申请机构及相关主体和人士的诚信核查要求直接做了规定, 提供了清晰明确的核查思路。
当然, 我们也注意到, 《2022版登记材料清单》对于诚信信息的范围要求也有一定限缩, 包括从之前的“最近三年受到刑事处罚”限缩为目前的“是否因犯有贪污、贿赂、侵占财产、挪用财产或破坏社会主义经济秩序罪被判处刑罚, 或因犯罪被剥夺政治权利”、从之前的“最近三年涉及诉讼或仲裁”明确为目前的“最近一年是否涉及重大诉讼、仲裁”。
(五) 财务信息
  • 资产负债表、利润表、现金流量表; 审计报告及经审计的财务报告; 最近季度的财报(必填)
(六) 出资人信息
  • 营业执照或主体资格证明文件(非自然人必填)
  • 证件扫描件、学位/学历证明文件(自然人必填)
  • 实缴出资证明(必填)
  • 申请机构股权架构合理性说明(如有)

图片

  • 出资人出资能力证明(必填)

图片

(七) 实控人/第一大股东
  • 营业执照或主体资格证明(非自然人必填)
  • 证件扫描件、学位/学历证明文件(自然人必填)
  • 实控人与管理人之间的控制关系图(必填)
通力提示: 根据一般的操作实践, 如实控人为上市公司的, 协会还可能会要求上传上市公司就申请机构设立、申请管理人登记等事宜所作的公告(如有), 或者要求核查在上市披露方面是否合规。如申请机构之实控人涉及上市公司, 需提前注意上述问题并及时履行必要程序。
  • 实控人其他相关材料(如有)

图片

通力提示: 在《2022版登记材料清单》发布前, 如果实控人个人工作经历与金融、投资行业相关性低, 则实操中, 中基协亦可能会在反馈中向申请机构询问实控人的履职能力问题。此项要求明确列入了此次更新中。
(八) 高管人员
  • 证件扫描件、学位/学历证明文件(必填)
  • 高管承诺函(必填)
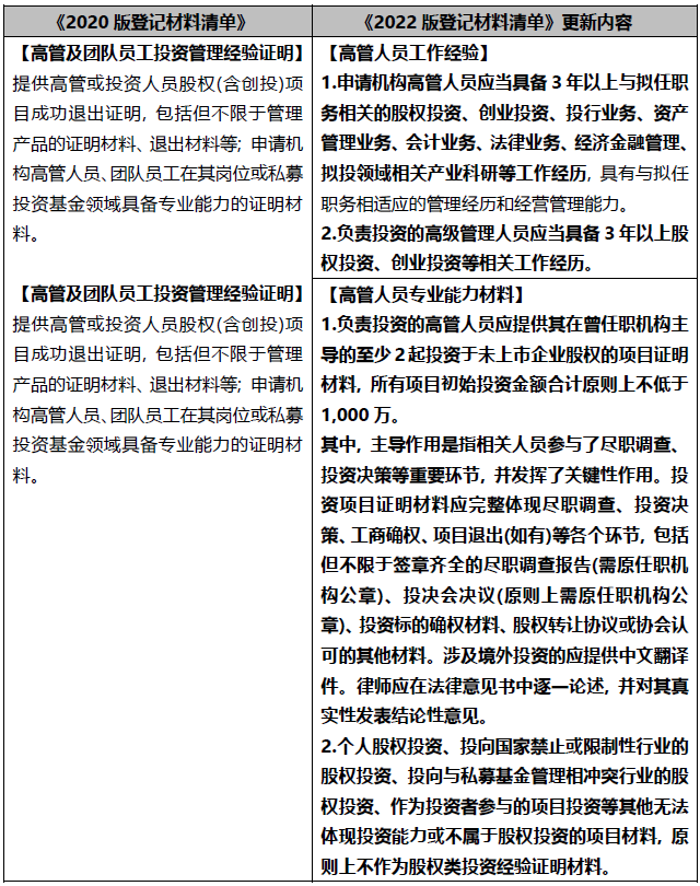
  • 高管人员工作经验(必填)

图片

通力提示: 在此前的《2020版登记材料清单》中, 中基协已要求管理人提供高管或投资人员的股权项目投资和退出证明, 以及高管及团队员工具备专业能力的证明材料。实操中, 高管的相关经验和能力是中基协在管理人登记过程中重点核查的内容, 并可能面临中基协的反复提问。而在此次更新中, 中基协将高管人员的工作经验及专业能力分开作为两部分材料单独列示, 并对于工作经验的所在领域、历史股权投资项目的数量及投资金额、主导股权投资项目中“主导”的定义、股权投资项目的具体证明材料进行了明确。

值得注意的是, 此前《2020版登记材料清单》中要求申请机构提交股权项目成功退出的证明材料, 而此次更新的《2022版登记材料清单》中仅要求股权投资项目的证明材料, 但并不强调项目是否已退出, 就此问题, 有待于进一步观察中基协的后续审核实践情况。

  • 人员稳定性材料

图片

通力提示: 此次更新的《2022版登记材料清单》还增加要求申请机构说明高管人员的任职稳定性。对于负责投资的高管人员未在申请机构出资的情况, 我们理解可能还是需要结合高管劳动合同的签署情况、劳动期限、员工激励制度等内容提前进行准备并适当作出说明。
(九) 管理人登记法律意见书
  • 律师事务所执业许可证(必填)
  • 法律意见书(必填)
  • 律师尽调底稿(自愿选择)

二、《2022版登记材料清单》与此前监管文件的衔接

中基协在最新通知中说明, “为确保平稳过渡, 《登记材料清单》设置3个月过渡期, 自2022年9月3日起, 所有申请机构应当按照新版清单要求提交申请材料。”因此, 在过渡期内, 申请机构仍可主要按照《2020版登记材料清单》的要求申请管理人登记。

同时提请注意, 我们理解最新通知仅是对相关文件清单进行了更新, 并未明确覆盖或废止《2020年中基协通知》中所有内容, 以下《2020年中基协通知》中关于申请时限和补正次数的要求仍需继续适用(也待进一步观察中基协审核实践):

1. 根据《2020年中基协通知》的要求, 申请机构提交材料后, 中基协将首先审核提交材料的齐备性, 如果不符合《登记材料清单》齐备性要求的, 将被中基协退回申请;

2. 退回申请后, 申请机构有第二次补充提交材料的机会, 如仍不符合《登记材料清单》要求的, 则中基协将中止办理管理人登记申请6个月;

3. 在满足齐备性要求的情况下, 中基协将会对登记材料清单所列事项进行核对或进一步问询。

此外, 在满足齐备性要求的情况下, 申请机构在中基协核对或问询的程序中仍适用5次退回补正机会, 即退回补正超过5次的, 登记申请将被锁定3个月(材料齐备性反馈不计入前述5次的退回补正次数中)。

考虑到上述时限和补正次数要求, 建议申请机构在首次提交前, 与经办律师充分讨论并理解中基协要求提供相关资料的原因和审查要求, 并在此基础上全面、真实、准确和规范地准备登记申请材料。

文章来源:通力律师

免责声明:本网站发布的信息,除署名外,均来源于互联网等公开渠道,版权归原著作权人或机构所有。转载内容不代表本平台观点。我们尊重版权保护,如有问题请联系我们,谢谢


山东新业控股集团
0531-87916883
联系邮箱 sinyecapital@sinye.club
联系地址:
山东省济南市槐荫区28399号善能大厦A座1513室